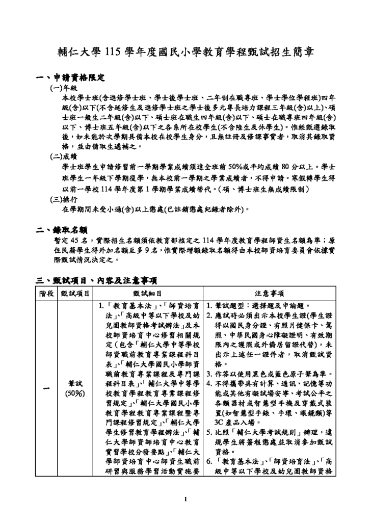
輔仁大學115學年度國民小學教育學程甄試招生簡章2026-02-09 /wp-content/uploads/2024/03/1234-1.png 0 0 013859 /wp-content/uploads/2024/03/1234-1.png 0138592026-02-09 11:14:342026-02-09 11:14:34輔仁大學115學年度國民小學教育學程甄試招生簡章